企业新闻
天天IC网
>
企业新闻
Texas Instruments LM5190/Q1汽车用同步降压控制器
时间:
2025-04-24 08:32
发布企业:
上海山峻电子有限公司
联系人:
樊勉
电话:
17621743344
Q Q:
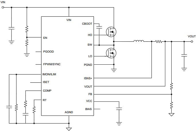
Texas Instruments LM5190/LM5190-Q1汽车用同步降压控制器具有恒定电流恒定电压(CC-CV)调节和5V至80V宽输入电压工作范围。这些超低I
Q
同步降压直流/直流控制器采用峰值电流模式控制架构,可实现轻松环路补偿、出色的负载和线路调节以及快速瞬态响应。集成CC-CV运行可实现CC和CV模式之间的无缝转换,以及电压和电流的高调节精度。CC-CV运行可有效降低需要平均输出电流控制应用的物料清单(BOM)数量和成本。Texas Instruments LM5190/LM5190-Q1汽车用同步降压控制器采用3.5mmx4.5mm、散热增强型19引脚VQFN封装,具有可湿性侧翼引脚,有助于制造过程中的光学检测。应用包括超级电容器能量备份、USB供电、电动工具和太阳能。
特性
符合汽车应用类AEC-Q100标准
环境工作温度范围:-40 °C至+125 °C
宽输入电压范围:5V至80V
可调输出电压:0.8V至80V,或固定输出:5V或12V
CC-CV运行
±4.5%电流调节精度(LM5190-Q1)
±1%电压调节精度(LM5190-Q1)
±3%电流调节精度(LM5190)
±1%电压调节精度(LM5190)
电流监控和恒流特性
与输出电流成正比的模拟电压(IMON)
可编程平均输出电流限制(ILIM)
动态平均输出电流限制(ISET)
关断模式I
Q
:2.3µA(典型值);睡眠模式I
Q
:15µA(典型值)
标准级MOSFET驱动器
电源良好输出电压状态指示灯(PGOOD)
可编程开关频率:100kHz至2.2MHz
可选外部时钟同步
可选双随机扩频 (DRSS),可提高低频段和高频段的EMI性能
内部斜率补偿和内部自举二极管
双输入VCC稳压器,可降低功耗(偏置)
3.5mmx4.5mm、热增强型19引脚VQFN封装,带可湿性侧翼引脚
应用
超级电容器能量备份
USB供电
电动自行车
电动工具
服务器电池备用单元(BBU)
储能系统和太阳能
典型应用原理图
相关降压控制器
Texas Instruments LM5137F-Q1 Automotive Synchronous Buck Controller
100% duty cycle capable, ASIL B or ASIL D & interleaved, stackable, peak current-mode architecture.
上一篇:
ON安森美 FR014H5JZ WDFN-8 静电和浪涌保护 22+ 现货
下一篇:
2N60适用于消费类电子产品