天天IC网> 企业新闻

IAM-20680HV运动跟踪传感器

时间:2025-09-16 08:59发布企业:上海山峻电子有限公司
联系人:樊勉电话:17621743344Q Q:

TTDK Sense IAM-20680HV运动跟踪传感器是一款5轴设备,适用于汽车非安全应用,集成了3轴陀螺仪和3轴加速计。这款传感器消除了分立设备的鉴定和系统级集成,保证了最佳的运动性能。IAM-20680HV传感器采用薄型3mm x 3mm x 0.75mm(16引脚LGA)封装。  陀螺仪具有可编程的全量程范围,包括 ±125dps、 ±250dps、 ±500dps和 ±1000dps。加速计具有用户可编程的全量程范围,包括 ±2g、 ±4g、 ±8g和 ±16g。这款传感器的特点包括片上16位ADC、可编程数字滤波器、嵌入式温度传感器和两个可编程中断。IAM-20680HV传感器非常适合用于导航系统,可辅助航位推算、电梯门运动检测、视觉系统、汽车警报、远程信息处理和保险车辆跟踪。

IAM-20680HV传感器是一款高值SmartAutomotive™ 6轴MotionTracking® MEMS设备,适用于汽车应用。这款传感器与IAM-20680/HT/HP、IAM-20380/HT和IAM-20381/HT等全系列汽车非安全产品引脚对引脚和寄存器兼容。IAM-20680HV设备具有I2C和SPI串行接口、1.71V至3.6V的VDD 工作范围、独立数字IO电源以及1.71V至3.6V的DDIO 范围。

特性

  • 三轴MEMS陀螺仪特点:
    • 数字输出X、Y和Z轴角速度传感器(陀螺仪),具有用户可编程的满量程范围±125dps、±250dps、±500dps和±1000dps,集成16位ADC
    • 数字可编程低通滤波器
    • 出厂校准的灵敏度比例因数
  • 三轴MEMS加速计特点:
    • 数字输出X、Y和Z轴加速计,具有用户可编程的满量程范围±2g 、 ±4g 、 ±8g和±16g以及 集成16位ADC
    • 两个用户可编程中断
    • 每轴运动唤醒 (WoM) 中断,用于应用处理器的低功耗运行
  • 用于陀螺仪 、加速计和温度传感器的用户可编程数字滤波器
  • 内置自检功能
  • 工作温度范围:-40°C至125°C(最高温度达105°C时参数仍可保证)
  • 10,000 g抗冲击能力
  • 400kHz快速模式I2C,用于与所有寄存器通信
  • 8 MHz SPI串行接口,用于与全部寄存器通信
  • MEMS结构采用晶圆级密封和键合
  • 根据AEC-Q100进行可靠性测试
  • 潮湿灵敏度等级3 (MSL-3)
  • 可根据要求提供PPAP和认证报告
  • 符合RoHS指令的绿色器件

应用

  • 导航系统航位推算辅助功能
  • 电梯门运动检测
  • 汽车间和基础设施的定位
  • 查看相机稳定和视觉系统
  • 平视显示器 (HUD) 和增强现实HUD
  • 汽车报警器
  • 远程信息处理
  • 保险车辆追踪

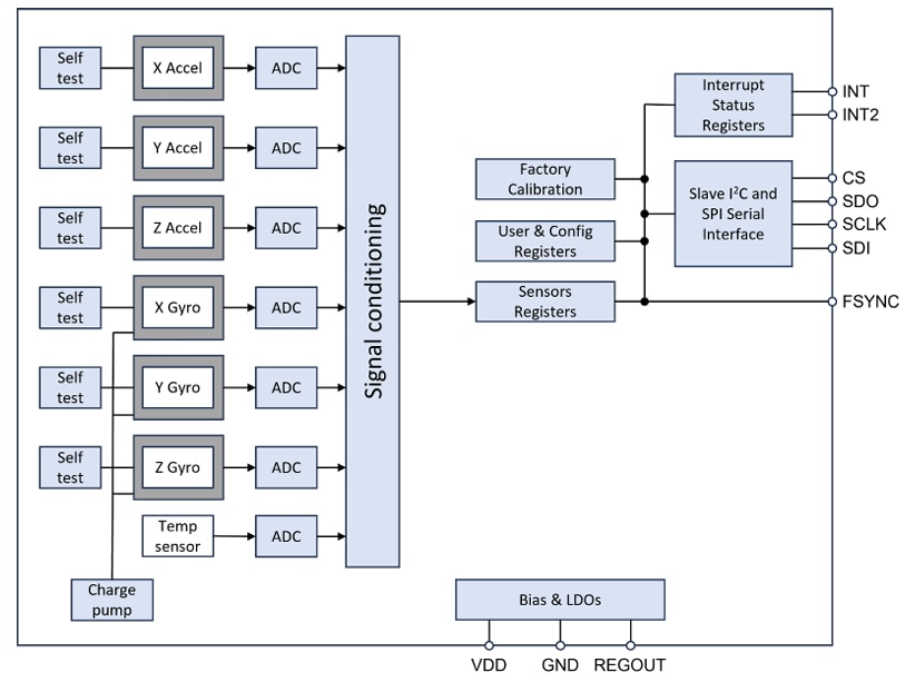
方框图

框图 - TDK InvenSense IAM-20680HV运动跟踪传感器